[x] ปิดหน้าต่างนี้
Home
รู้จักเรา
กิจกรรม ประชาสัมพันธ์
ปฏิทินปฏิบัติการ
บทความสาระน่ารู้
ศรช.แหล่งเรียนรู้
ติดต่อเรา
เข้าระบบ
ข่าวประชาสัมพันธ์
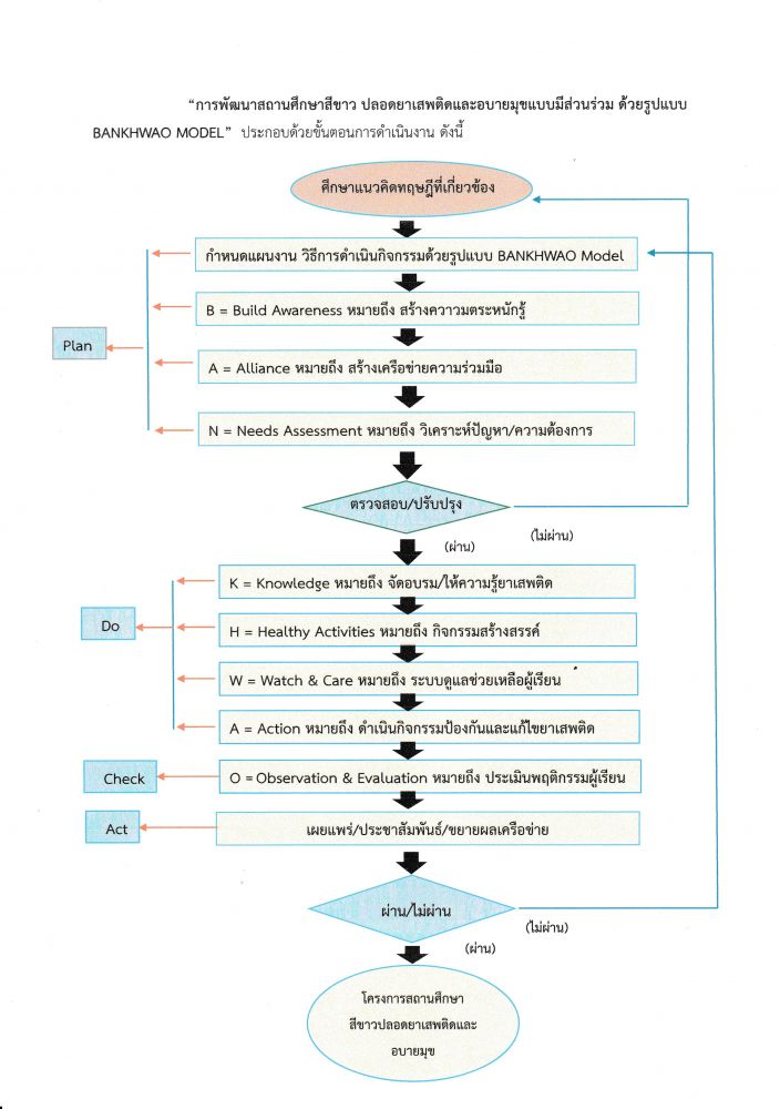
วิธีการปฏิบัติที่เป็นเลิศ (BEST PRACTICE) โครงการสถานศึกษาสีขาวปลอดยาเสพติดและอบายมุข \"ระดับเพชร\" ปีการศึกษา 2568 สกร.ระดับอำเภอบ้านเขว้า สังกัดสำนักงานส่งเสริมการเรียนรู้ประจำจังหวัดชัยภูมิ ชื่อผลงาน การพัฒนาสถานศึกษาสีขาว ปลอดยาเสพติดและอบาย
อังคาร ที่ 14 เดือน เมษายน พ.ศ.2569
วิธีการปฏิบัติที่เป็นเลิศ (BEST PRACTICE) โครงการสถานศึกษาสีขาวปลอดยาเสพติดและอบายมุข "ระดับเพชร" ปีการศึกษา 2568
สกร.ระดับอำเภอบ้านเขว้า สังกัดสำนักงานส่งเสริมการเรียนรู้ประจำจังหวัดชัยภูมิ
ชื่อผลงาน การพัฒนาสถานศึกษาสีขาว ปลอดยาเสพติดและอบายมุขแบบมีส่วนร่วม ด้วยรูปแบบ " BANKHWAO MODEL "
เข้าชม : 5
ข่าวประชาสัมพันธ์ 5 อันดับล่าสุด
วิธีการปฏิบัติที่เป็นเลิศ (BEST PRACTICE) โครงการสถานศึกษาสีขาวปลอดยาเสพติดและอบายมุข \"ระดับเพชร\" ปีการศึกษา 2568 สกร.ระดับอำเภอบ้านเขว้า สังกัดสำนักงานส่งเสริมการเรียนรู้ประจำจังหวัดชัยภูมิ ชื่อผลงาน การพัฒนาสถานศึกษาสีขาว ปลอดยาเสพติดและอบาย
14 / เม.ย. / 2569
สารคดีสมเด็จพระนางเจ้าสิริกิติ์ พระบรมราชินีนาถ พระบรมราชชนนีพันปีหลวง ธ สถิตในดวงใจไทยนิรันดร์น้อมรำลึกถึงพระมหากรุณาธิคุณและ ร่วมถวายความอาลัยสมเด็จพระนางเจ้าสิริกิติ์ พระบรมราชินีนาถพระบรมราชชนนี่พันปีหลวง ด้วยเกล้าด้วยกระหม่อม ข้าพระพุทธเจ้าผู้อำนวย
27 / ต.ค. / 2568
วิธีปฏิบัติงานที่เป็นเลิศ (Best Practice)
27 / ธ.ค. / 2566
โครงการแข่งขันกีฬาต้านยาเสพติด ประจำปีงบประมาณ 2566 ณ สนามกีฬาโรงเรียนอนุบาลบ้านเขว้า
16 / ธ.ค. / 2566
ประกาศ ‼️ รับสมัครนักศึกษา 👱🏻👩🏻 (สกร.อำเภอบ้านเขว้า จังหวัดชัยภูมิ) ประจำภาคเรียนที่ 2 ปีการศึกษา 2566 (ตั้งแต่วันนี้ จนถึง 30 ตุลาคม 2566) อายุ 15 ปีขึ้นไป #เรียนฟรี 🎉&
16 / ธ.ค. / 2566
ศูนย์การศึกษานอกระบบและการศึกษาตามอัธยาศัยอำเภอบ้านเขว้า จังหวัดชัยภูมิ
480 ม.1 ถนนโคทองพัฒนา อำเภอบ้านเขว้า จังหวัดชัยภูมิ 36170
โทร 044-891341
อีเมล์ : Nfebankhwao@gmail.com
Powered by
MAXSITE 1.10
Modify by นิกร เกษโกมล Version 2.05